行情分析
主页 »
行情分析
FOREX嘉盛集团-行情分析
-
12月26日财经早餐:本周市场迎圣诞假期交投或清淡,关注日本央行会议纪要
汇通财经APP讯——北京时间周一(12月26日),本周市场因圣诞节假期交投或清淡,但还需留意日本央行公布12月货币政策会议审议委员意见摘要,以及日本央行行长黑田东彦发表讲话,以需求日本央行更多关于货币...日期:2022-12-26 00:00
-
投行看衰2023年英国经济,英镑一季度末恐跌至1.14!
汇通财经APP讯——近期英镑较9月历史低位已经有所反弹,但年初至今跌幅仍然达到了近11%,创下2016年英国脱欧公投以来表现最糟糕的一年。展望2023年,似乎没有证据表明2023年会大有不同。City...日期:2022-12-26 00:00
-
“软着陆”不无可能?白宫首席经济学家力挺:美经济衰退可以避免
汇通财经APP讯——白宫首席经济学家Jared Bernstein日前表示,他对明年美国经济增长仍保持乐观的态度,并对通货膨胀下降的迹象感到鼓舞。“经济衰退并非不可避免,”他说,“我认为,我们有理由乐...日期:2022-12-26 00:00
-
一张图:交易品种枢纽点+多空占比一览(2022/12/26周一)
汇通财经APP讯——一张图:交易品种枢纽点+多空占比一览。今日(2022/12/26周一)最新出炉的数据显示,截止上个交易日结束时,头寸达到80%及以上的品种有:★ 富时中国A50 ☆FTSE Chi...日期:2022-12-26 00:00
-
2023年金价走势美国银行最乐观,预测能升至2000美元!
汇通财经APP讯——黄金在2022年第四季度出现了令人印象深刻的反弹,价格从两年来的低点上涨了11%,达到每盎司1800美元。金价的上涨在散户投资者中引发了一些新的看涨兴趣。上周,Kitco News...日期:2022-12-26 00:00
-
俄罗斯副总理:准备通过亚马尔-欧洲管道恢复向欧洲供气
汇通财经APP讯——俄罗斯副总理诺瓦克(Alexander Novak)周日表示,莫斯科准备通过亚马尔-欧洲管道恢复向欧洲供应天然气。诺瓦克在最新讲话中指出,“由于天然气短缺持续存在,欧洲市场仍然重要...日期:2022-12-26 00:00
-
盛宝银行预测2023年黑天鹅:金价升至3000美元,英国反悔脱欧!
汇通财经APP讯——12月25日,盛宝银行对2023年可能发生的事情做出“离谱预测”,包括禁止肉类生产、金价飙升和英国再次举行“不脱欧”公投。盛宝对2023年的其他一些“离谱的预测”包括法国总统马克龙...日期:2022-12-26 00:00
-
期货公司观点汇总一张图:12月26日农产品(棉花、豆粕、白糖、玉米、鸡蛋、生猪等)
汇通财经APP讯——期货公司观点汇总一张图:12月26日农产品(棉花、豆粕、白糖、玉米、鸡蛋、生猪等)日期:2022-12-26 00:00
-
期货公司观点汇总一张图:12月26日黑色系(螺纹钢、焦煤、焦炭、铁矿石、动力煤等)
汇通财经APP讯——期货公司观点汇总一张图:12月26日黑色系(螺纹钢、焦煤、焦炭、铁矿石、动力煤等)日期:2022-12-26 00:00
-
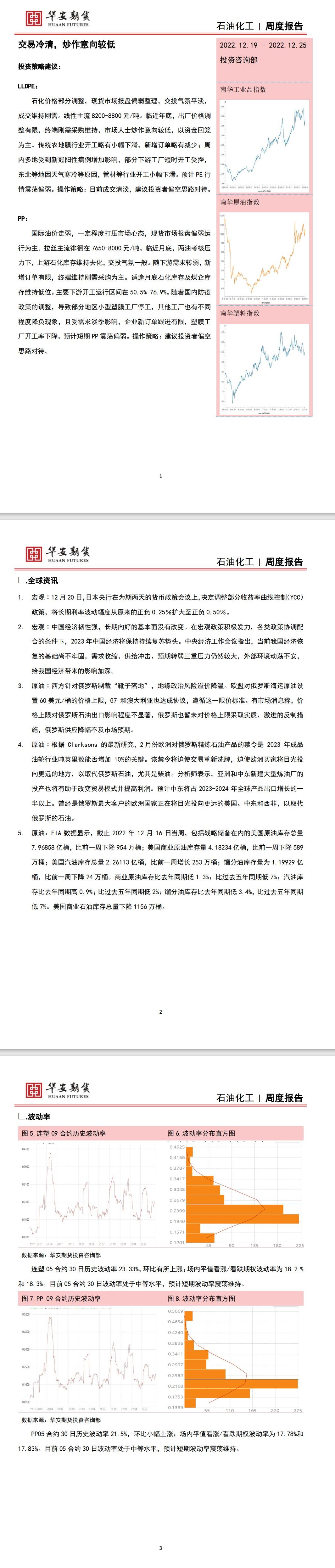
【华安期货】石油化工12月25日周报:交易冷清,炒作意向较低
汇通财经APP讯——国际油价走弱,一定程度打压市场心态,现货市场报盘偏弱运行为主。拉丝主流徘徊在7650-8000元/吨。临近月底,两油考核压力下,上游石化库存维持去化,交投气氛一般。随下游需求转弱,...日期:2022-12-26 00:00
-
2023年贵金属走势前瞻:金价或突破2000美元,银价升至50美元!
汇通财经APP讯——对黄金和白银来说,2023年将是一个有趣和令人兴奋的一年。ElliottWaveTrader.net创始人Avi Gilburt认为,2023年黄金和白银价格将大幅上涨。他在接受采...日期:2022-12-26 00:00
-
国信期货早评:PCE符合预期,金银震荡偏强,原油走高
汇通财经APP讯——锌镍:锌短线偏多,镍高位震荡;周五晚间沪锌主力合约较前一交易日上涨0.97%。欧盟对天然气限价,天然气价格继续下行,但1月能源消耗高峰期将到来,天然气价格继续下行空间有限。基本面方...日期:2022-12-26 00:00
-
长安期货原油早评:多空博弈筑底反弹,俄罗斯减产之际油价或存布多机会
汇通财经APP讯——12月26日,长安期货发布原油早评,认为多空博弈筑底反弹,俄罗斯减产之际油价或存布多机会,认为价格将偏强震荡,建议偏多短差。长安期货公司授权文本由“专注期货开户交易及专业行情分析资...日期:2022-12-26 00:00
-
所有经济学家预计经济衰退将在2023到来,美联储是导火索
汇通财经APP讯——经济衰退常常让每个人都措手不及。很有可能下一个不会。几个月来,经济学家一直在预测经济衰退,而且大多数人认为它会在2023年初开始。是深是浅,是长是短,尚待商榷,但经济进入收缩期的观...日期:2022-12-26 00:00